
撰文 | 陈述
编辑 | 杨勇
题图 | 豆包AI
2026年3月31日,界面新闻刊文称,“3月30日,据南京零距离报道,南京消费者陈先生近日购买今麦郎 ‘手打挂面’ 后,因未吃出手工面口感质疑产品宣传,今麦郎回应称 ‘手打’仅为注册商标,与手工工艺无关。”
该文提到,“据消费者反映,这款今麦郎挂面包装上,‘手打挂面’四字醒目突出,旁边还有 ‘好像妈妈的手打面’宣传语,容易让消费者将‘手打’与传统手工制作工艺关联,但包装上‘手打’二字右上角有小字体标注了商标的 ® 符号”。
近年来,围绕包装上商标词与商品事实边界的争议,并不只出现在个别品牌身上,相关报道、企业回应与监管动向已多次进入公共视野。此次今麦郎“手打”争议再度引出一个焦点,包装上的商标词与商品事实,是否需要用更直接的方式加以区分。
01、“手打”争议因何而起
在快消品市场中,当商标词本身带有工艺、分量、含量或功效意味,并与商品名称一同出现在包装显著区域时,消费者对其含义的理解更容易发生误解,这也是近年多起相关报道反复出现的背景之一。
3月30日媒体报道的今麦郎“手打”商标事件,之所以存在争议,“手打”一词容易被理解为工艺描述,而其与“挂面”一同出现在正面显著区域,也会放大这种理解偏差。
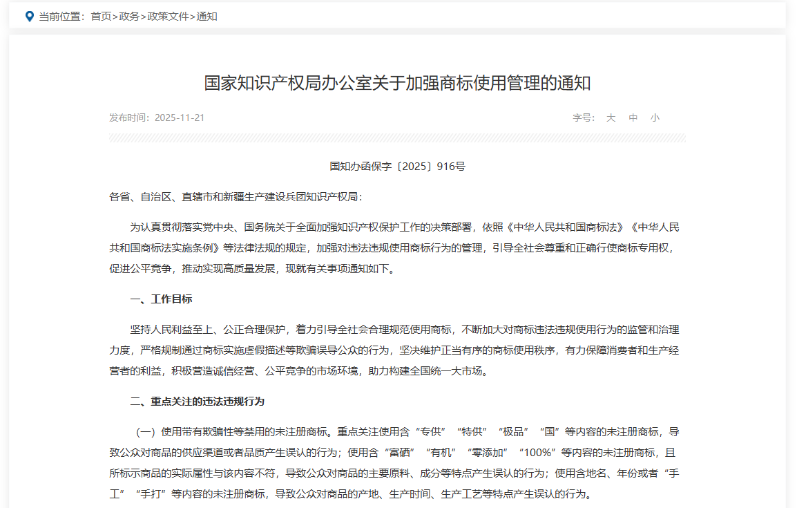
而国家知识产权局2025年11月发布的《国家知识产权局办公室关于加强商标使用管理的通知》(国知办函保字〔2025〕916号)指出,“使用含地名、年份或者‘手工’‘手打’等内容的未注册商标,导致公众对商品的产地、生产时间、生产工艺等特点产生误认的行为”,属于重点关注的违法违规行为。

图源:国家知识产权局官网
《人民日报》2025年7月9日在题为《玩“文字游戏”的商标该管管了》的报道中称,“在销售商品中,截取描述性词汇作为商标搭配在商品品类上,让消费者造成一段误解的并不鲜见。比如消费者熟知的‘六个核桃’是商标,一罐饮料的营养价值并不需要六个核桃;今麦郎‘手打’挂面,‘手打’只是注册商标,并不意味着挂面为手打的;‘汇源100%’果汁中的‘汇源100%’商标也是……”。从所列举的情况来看,带有数量、工艺、含量意味的商标词,并不只出现在个别品牌包装上,相关做法也更容易引发消费理解差异。
据搜狐财经2022年7月20日报道,当日搜狐财经从北京法院官网获悉,今麦郎食品股份有限公司(简称“今麦郎”)第17796725号“1袋半”商标一审被判无效,二审维持原判。报道称,“二审判决书中提到,‘1袋半’商标使用在‘方便面’等商品上,公众基于一般认知,会将‘一袋半’理解为商品重量的直接描述,缺乏应有的显著特征,不具备可注册性。”
“1袋半”并非孤立情形。2025年6月4日,中国青年报微信公号刊文称“近日,话题#白象多半桶方便面的多半是商标#,冲上热搜第一。”该文进一步援引《南方都市报》报道,“多位网友反映,白象多半袋面、多半桶面系列产品包装上显示‘多半’为注册商标。”从这些公开报道来推,类似现象并不只出现于单一品牌,包装上的商标词如何与商品事实作出更明确区分,已成为更受关注的议题。
02、从“千禾0”到潘婷“三分钟奇迹”
2025年3月,“千禾0”不等于“零添加”受到媒体关注。3月21日,一份《关于媒体报道酱油产品检出“镉”以及千禾0与零添加相关情况与消费者的沟通说明》,由千禾味业食品股份有限公司在当日凌晨发出。千禾味业在沟通说明中表示,“千禾0”是千禾味业食品股份有限公司的注册T商标,按《商标法》规定在核准的商品上使用。

图源:千禾味业
企业给出了自身说明,但围绕商标词与商品事实如何并行呈现、消费者在购买时如何理解,相关争议并未因此结束。
而据央广网2025年6月6日报道,白象食品股份有限公司发布公开信称,决定即日起,原“多半”系列产品更名为“面饼 120克”、原“多一半”系列产品更名为“面饼 110克”,并将在本月内停止生产原包装产品,后续终止使用“多半”“多一半”产品名。

图源:白象食品
前述《人民日报》报道同时提到“六个核桃”“手打”“汇源100%”等例子,其价值不在于涉及品牌多少,而在于把数量、工艺、含量这几种更易引发误读的商标词放在了一起。由此也能看到,相关争议并不局限于单一品牌或单一品类。
2025年7月28日,《中国城市报》的一篇报道,将洗护用品纳入同一公共议题。该报道称,“北京消费者张女士在购买潘婷洗发水时,被‘三分钟奇迹’的商标吸引,以为使用后能在三分钟内看到头发改善的‘奇迹’。可使用了一段时间后,她并没有感受到宣传中那样的效果。张女士表示:‘后来我在产品背面发现了一行小字,称潘婷‘三分钟奇迹’是注册商标,非功效宣传。这时我才恍然大悟’”。
食品与洗护虽然属于不同品类,但从这些公开报道所引包装样式来看,商标词先于商品事实进入消费者识别范围的情形并不罕见。相关争议的焦点,也不在于企业是否享有商标权本身,而在于商标词与商品事实在包装上被消费者先后识别的次序。企业事后的说明能够补足部分认知缺口,但对快消品而言,消费动作往往发生在包装正面的第一轮识别,哪些信息更先被看到,本身可能就会影响理解结果。
03、商标使用治理不只停在包装正面
若只把这些与商标使用有关的热议理解为传播层面的偶发事件,仍然不够。更重要的一面在于,相关标准、治理举措与修法动向已经陆续展开。2025年3月16日,国家卫生健康委、市场监管总局发布了《关于发布〈食品安全国家标准 预包装食品标签通则〉(GB 7718-2025)等50项食品安全国家标准和9项修改单的公告》(2025年 第2号)。其中,新标准明确指出,不得使用“不添加”“不使用”及其同义语等词汇。
这一变化意味着,包装用语的边界已不再只停留在商标是否醒目这一层,而是进一步触及食品标签真实、准确、避免误导的要求。新华网2025年3月27日报道称,“不添加”只是对生产过程的描述,与食品终产品中配料或成分含量并不完全相同,禁止继续使用是为了避免消费者忽略产品真实属性。
这也说明,预包装食品标签管理更强调让消费者从配料表、营养标签等处获得商品事实,而不是优先从包装上的概念化用语形成判断。
2025年9月11日,国家知识产权局商标局发布的数据显示,截至今年7月底,商标局累计排查商标10.4万件,对“一品牛”“树上熟”“老灶煮”等939件带有欺骗性的注册商标宣告无效。另已累计依法驳回易使消费者误认的商标注册申请近100万件。
对快消品牌而言,这组数字所传递的,不只是个别争议会否扩大,而是有关部门已在更大范围内将容易使公众误认的商标,纳入持续治理范围。
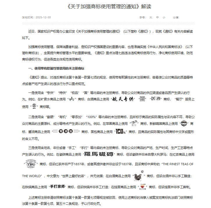
2025年12月30日,国家知识产权局《〈关于加强商标使用管理的通知〉解读》指出,“对违反商标法第十条第一款第七项的规定,使用带有欺骗性的未注册商标,容易使公众对商品的质量等特点或者产地产生误认的违法行为予以重点规范。”并指出,“对欺骗性使用注册商标、违反商标法第四十九条等规定的两类违法行为予以重点规范。”

图源:国家知识产权局官网
2025年12月25日,国家知识产权局转载新华社报道称,商标法修订草案于12月22日首次提请全国人大常委会会议审议。“在强化商标管理方面,修订草案增加规定,明确以误导公众的方式使用注册商标的,由负责商标执法的部门责令限期改正;逾期不改正的,处五万元以下的罚款;情节严重的,由国务院商标管理部门撤销其注册商标。此外,加强对商标代理机构、商标代理从业人员的规范。”
2026年1月23日,新华网报道称,“近日,全国人大就商标法修订草案公开征求意见。”“针对以误导公众方式使用的‘心机商标’,加大整治力度,情形严重的撤销商标。”
从注册申请、商标使用到执法与修法,相关治理已不再停留在单一环节。对企业而言,眼前的焦点也不再只是商标能否注册或使用,而是它出现在包装正反面时,是否与商品事实保持了更明确的区分。
随着相关治理持续推进,商标一旦与商品名称、广告语、包装装潢同时出现在包装上,就不再只是权利本身的呈现,也会进入消费者权益保护的范围。对品牌而言,这种变化会进一步影响包装设计、品类命名、宣传语安排与系列产品命名方式。
市场关注的焦点,已不只停留在某个品牌或某个商标,而是包装上的商标词与商品说明如何同时出现,消费者能否更快获得更准确的商品认知。近一年,标签标准、商标使用管理与修法动向接连推进,也让这类争议不再只是零散个案。对企业而言,商标仍是品牌识别的重要组成部分,但当商标词与工艺、含量、分量、功效等日常理解较为接近时,包装呈现、文字先后与补充说明是否充分,都会影响消费者理解。随着相关治理持续推进,如何让商标使用与商品说明更加明晰,或将成为快消品命名与包装更新中更受重视的一环。



