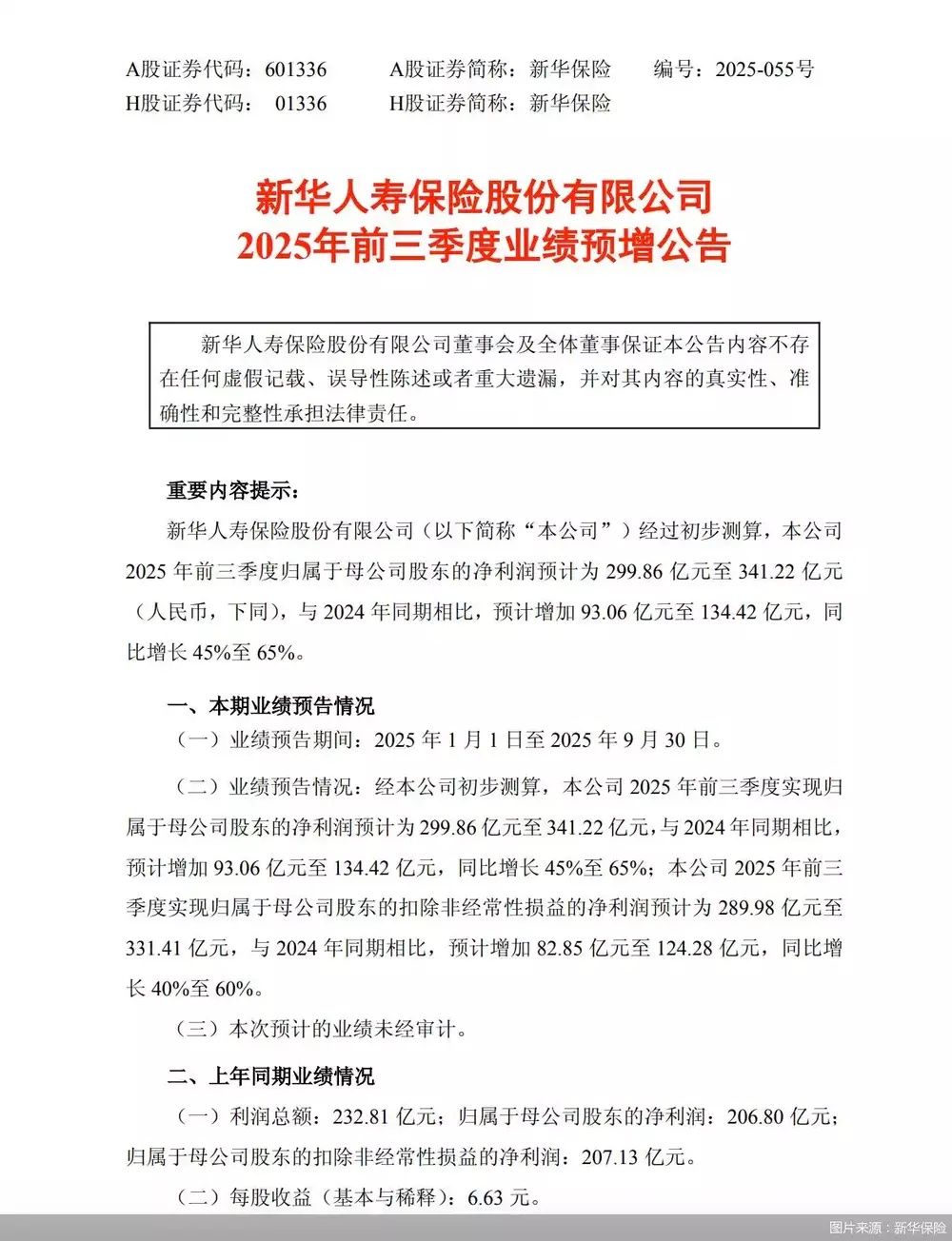
DoNews10月13日消息,10月13日,新华人寿保险股份有限公司(以下简称“新华保险”)发布2025年前三季度业绩预增公告称,经公司初步测算,公司2025年前三季度实现归属于母公司股东的净利润预计为299.86亿元至341.22亿元,与2024年同期相比,预计增加93.06亿元至134.42亿元,同比增长45%至65%;公司2025年前三季度实现归属于母公司股东的扣除非经常性损益的净利润预计为289.98亿元至331.41亿元,与2024年同期相比,预计增加82.85亿元至124.28亿元,同比增长40%至60%。
新华保险表示,公司2025年前三季度业绩预计增长的主要原因是:公司深入践行金融国企使命担当,聚焦主责主业,强化“以客户为中心”的战略导向,紧密围绕提升市场竞争力的核心目标,巩固并全面深化专业化、市场化、系统化改革,扎实做好金融“五篇大文章”。
公司聚焦保险业务价值增长和品质提升,升级强基工程,强化制度经营和队伍自主经营能力提升,在产品、服务、队伍、生态、科技、运营等领域全面做好保险负债端的经营管理,加快推进分红险转型,坚定走高质量、内涵式发展道路;同时坚定看好中国经济未来前景,充分发挥保险资金“长期资本、耐心资本、战略资本”优势,积极响应保险资金入市的号召,持续优化资产配置结构,增配能够抵御低利率挑战的优质底仓资产,夯实长期收益基础。
前三季度中国资本市场回稳向好,使得公司2025年前三季度投资收益,在去年同期高增长基础上继续同比大幅增长,进而实现了2025年前三季度净利润同比较大增长。




