DoNews12月31日消息,据摩斯IPO报道,12月26日,芜湖宏景电子股份有限公司向北交所递交的IPO申请获得受理,公司计划募集资金5.4亿元,保荐机构为长江证券承销保荐有限公司,律师事务所为北京市君致律师事务所,会计师事务所为中汇会计师事务所(特殊普通合伙)。
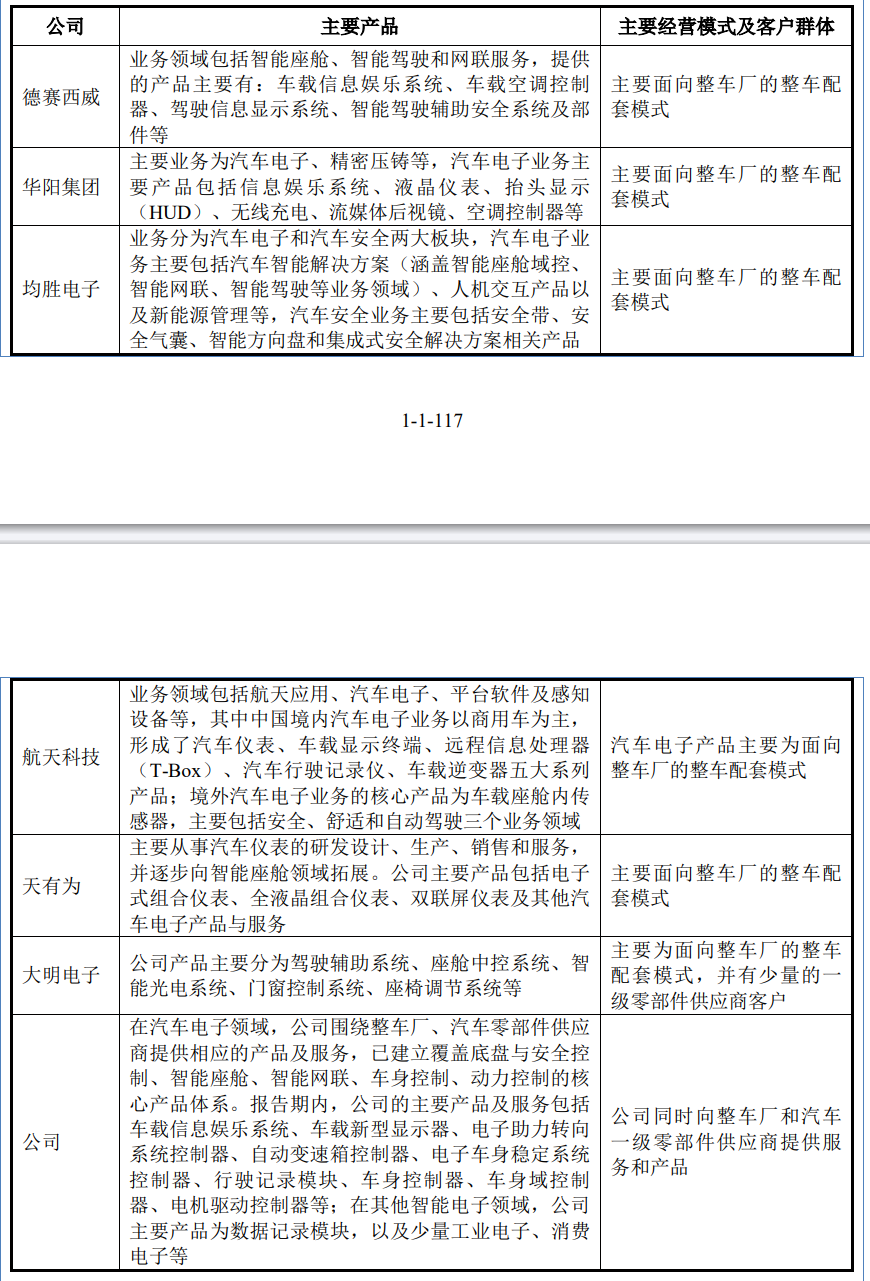
宏景电子主要从事汽车电子及其他智能电子的研发、生产和销售业务。公司的主要产品及服务包括车载信息娱乐系统、车载新型显示器、电子助力转向系统控制器、自动变速箱控制器、电子车身稳定系统控制器、行驶记录模块、车身控制器、车身域控制器、电机驱动控制器等;在其他智能电子领域,公司主要产品为数据记录模块,以及少量工业电子、消费电子等。
宏景电子主要从事汽车电子及其他智能电子的研发、生产和销售业务。公司的主要产品及服务包括车载信息娱乐系统、车载新型显示器、电子助力转向系统控制器、自动变速箱控制器、电子车身稳定系统控制器、行驶记录模块、车身控制器、车身域控制器、电机驱动控制器等;在其他智能电子领域,公司主要产品为数据记录模块,以及少量工业电子、消费电子等。

宏景电子的主营业务收入按产品或服务分类情况如下:

宏景电子的产品毛利率情况如下:

宏景电子的前五大客户情况如下:

宏景电子与可比公司对比情况:




