DoNews1月4日消息,据摩斯IPO报道,2025年12月30日,广德天运新技术股份有限公司向北交所递交的IPO申请获得受理,公司计划募集资金2.25亿元,保荐机构为中银国际证券股份有限公司,律师事务所为广东华商律师事务所,会计师事务所为信永中和会计师事务所(特殊普通合伙)。
天运股份主营业务为汽车天窗、废旧纺织品循环利用产品(汽车内饰件、空调件等)的研发、生产和销售。
报告期内(2022年至2025年上半年),天运股份的营业收入分别为3.07亿元、3.34亿元、5.01亿元、2.11亿元;净利润分别为4092.24万元、2322.85万元、5193.04万元、1916.15万元。

天运股份的主营业务收入按产品或服务分类情况如下:

天运股份的产品毛利率情况如下:

天运股份的前五大客户情况如下:

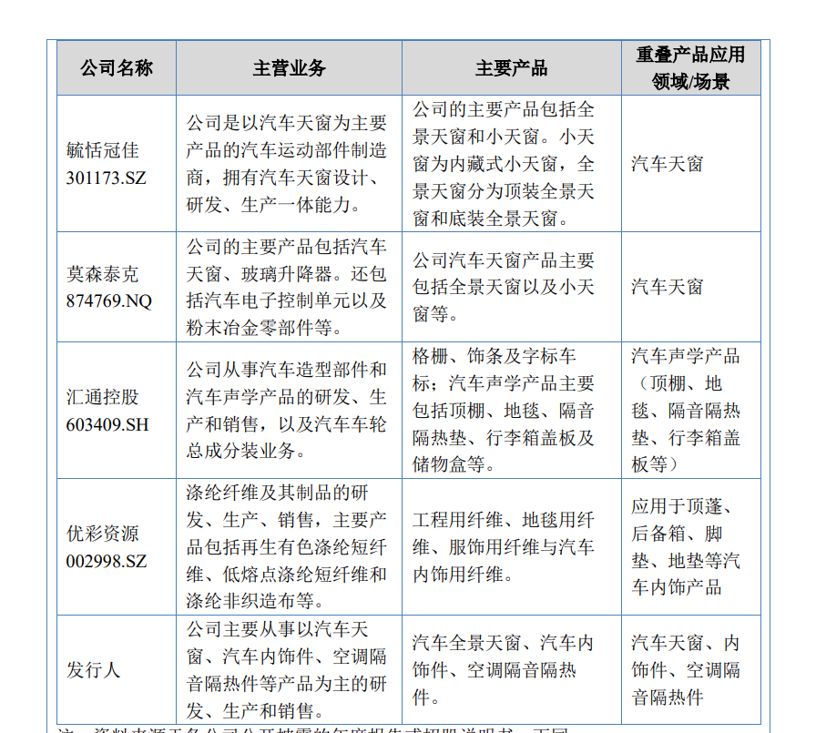
天运股份与可比公司对比情况:




