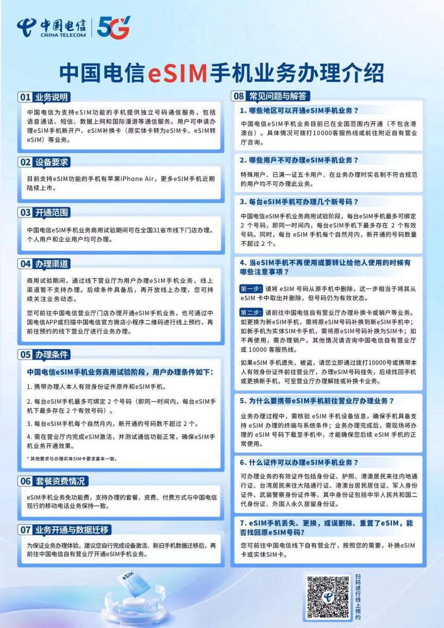
10月13日,中国电信正式获得工信部eSIM手机商用试验批复许可。安徽电信同步上线eSIM手机业务,不仅为安徽通信行业按下“无卡时代”快进键,更让江淮大地16个地市的用户,同步迈入便捷通信新阶段。

eSIM是一种嵌入式SIM卡,eSIM手机通过电子化卡数据文件替代物理卡片,用户无需插入实体卡即可开通使用移动电话通信网络服务。相比支持实体卡的手机,eSIM手机支持多卡自由切换,可扩展的内部空间更大,为电池、摄像头等部件腾出更多位置,性能也将显著提升。
eSIM将传统SIM卡功能集成至手机芯片,实现四大革新:
极简体验:告别卡槽,手机设计更轻薄;换号无需跑营业厅,线上操作秒完成!
一机双号:主号工作、副号生活,号码随心切换。
性能跃升:释放卡槽空间,提升手机续航、散热与防水等级。
防盗升级:如果手机被盗,小偷无法通过去除SIM卡来终端查找设备功能,增加了找回设备的可能性!
在此之前,中国电信eSIM业务已支持智能手表、车载设备等多类终端,此次手机端eSIM业务的引入,将全面推动移动通信服务从传统的实体SIM卡模式向“轻量化、多模态”的eSIM模式演进,为用户带来“免插卡激活、跨设备无缝协同、全球无缝漫游”的便捷体验。
在商用试验期间,安徽电信暂不提供线上办理渠道。新老用户只需携带支持eSIM功能的手机及本人身份证,前往安徽电信任自有营业厅,即可申请办理eSIM手机业务。目前,苹果iPhone Air成为首款支持eSIM手机业务的机型。安徽电信已于2025年10月22日起正式首销,用户现场开通即可体验办理。营业厅工作人员将提供全程指导,帮助用户完成eSIM功能开通。同时,中国电信APP已同步开放线上预约。

此外,启用eSIM服务后,若用户后续需要更换为非eSIM终端,可随时向安徽电信申请恢复实体SIM卡服务,充分满足不同使用需求。目前,该业务仅支持大陆版iPhone Air办理,港版、海外版本的eSIM手机终端暂不兼容。不过值得期待的是,华为、OPPO等国内厂商的eSIM手机近期也将陆续上市销售,未来将为用户提供更丰富的终端选择!
声明:本站转载此文目的在于传递更多信息,并不代表赞同其观点和对其真实性负责。如涉及作品内容、版权和其它问题,请在30日内与本网联系,我们将在第一时间删除内容,本网站对此声明具有最终解释权。



