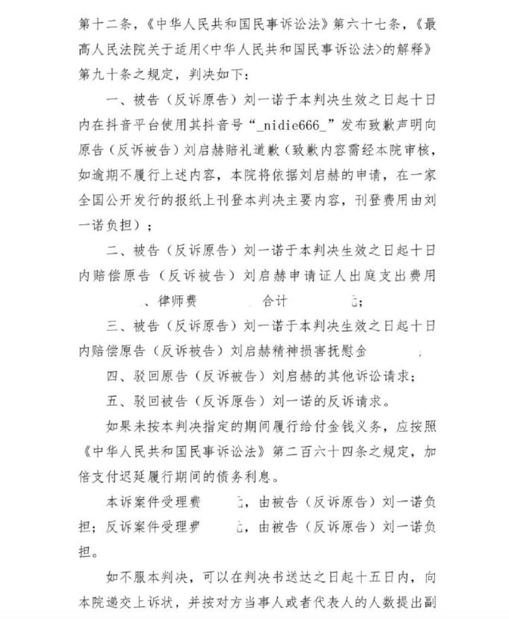
据报道,近日,刘启赫通过实名举报和法院判决书披露,指控北电同学刘一诺在剧组合作期间对其造谣诽谤并煽动网暴。法院判决书显示,被告(反诉原告)刘一诺被判向原告(反诉被告)刘启赫赔礼道歉,并赔偿原告刘启赫申请证人出庭支出费用、律师费。
天眼查法律诉讼信息显示,此前,刘启赫与刘一诺现存两则开庭公告,原告为刘启赫,涉及名誉权纠纷案件,该案已于2025年9月8日在邯郸市峰峰矿区人民法院开庭审理。


本文转载自天眼查,转载目的在于传递更多信息,并不代表本站赞同其观点和对其真实性负责。如涉及作品内容、版权和其它问题,请联系天眼查通知我方删除,我方将在收到通知后第一时间删除内容!本文只提供参考并不构成任何投资及应用建议。本站拥有对此声明的最终解释权。



